# GitFlow
Vorlage unserer Git-Branching.Models:
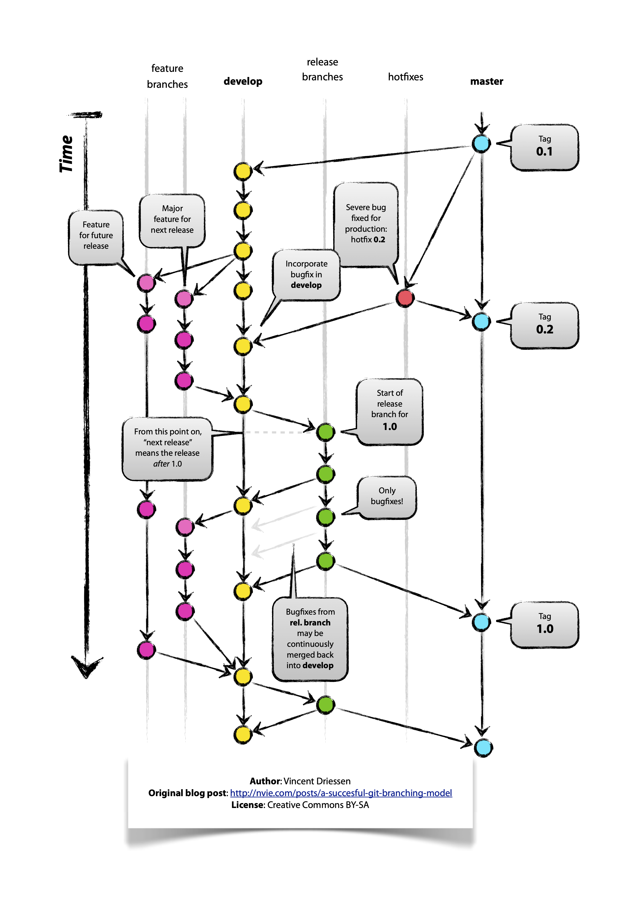
https://datasift.github.io/gitflow/IntroducingGitFlow.html (opens new window)

# GitFlow config
.git/config (Ausschnitt)
[gitflow "branch"]
develop = dev
master = main
[gitflow "prefix"]
feature = feature/
release = release/
hotfix = hotfix/
versiontag =
bugfix = bugfix/
support = support/
# übergeordnetes Thema
2.3 Git